事故にあわれた場合は弊社までご連絡をお願いします。
所得補償保険団体契約


引受保険会社
損害保険ジャパン/東京海上日動火災
加入の手続き |
所得補償保険 |
短期所得補償保険 |
| 損保ジャパン 東京海上日動 |
損保ジャパン | 東京海上日動 |
2023年10月更改 | 2023年10月更改 | 2024年1月更改 |
被保険者本人の病気・ケガによる、休業期間中の所得を補償します。診療所自体の休診状態は問わず、所定の免責期間を除き、最長180日もしくは1年間(タイプにより異なります)までの所得が補償されます。
1年間のタイプは「休業補償プラン」の他に、「代診費用補償プラン」「従業員給与補償プラン」「奥様入院安心プラン」もご用意しています。
日本歯科医師会の団体契約により、同様の個人契約に比べ保険料30%割引でご加入いただけます。
長期障害所得補償保険団体契約


引受保険会社
損害保険ジャパン
被保険者本人が、大きな病気・ケガにより長期療養を余儀なくされた場合、あるいは後遺障害等により就業不能となった場合に、1年を超える休業を、最長70歳まで補償します。
また、ある程度回復し、一部復職された場合は、減少した所得分も補償されます。
日本歯科医師会の団体契約により、同様の個人契約に比べ保険料30%割引でご加入いただけます。
医師賠償責任保険団体契約


医師賠償責任保険
損保ジャパン
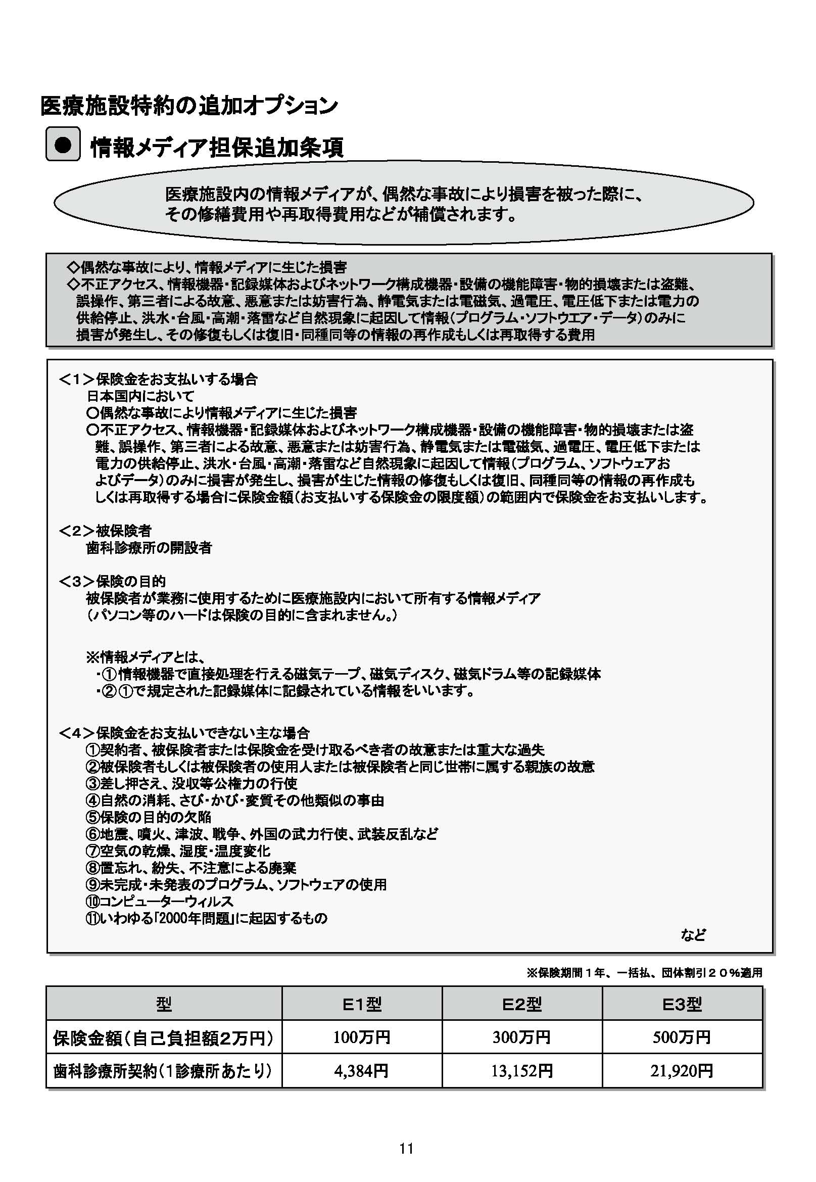
【画像版】
」
2024年4月更改
医療機関の運営に付随する様々な危険を担保します。
開設者の管理下にある者(勤務医一部は対象外)の行為も含め、医療上の過失による対人・対物事故や、医療施設(建物や設備)の使用・管理上の不備に起因する対人・対物事故により、加入者が負担する法律上の賠償責任を担保します。
また、訴訟に発展した場合には、必要と認められる解決の為の弁護士費用・訴訟費用等も担保します。
また、各種特約の追加付帯(勤務医包括担保追加条項・人格権侵害担保追加条項・借家人賠償責任担保追加条項(テナントのみ)・傷害見舞費用担保追加条項・傷害担保追加条項・特定感染症危険担保追加条項・情報メディア担保追加条項)ができ、これまで以上に、より様々なリスクに対応する事が可能となりました。
本保険にご加入されている方は、個人情報漏えい保険に保険料20%割引でご加入いただけます。
なお、既加入者が、リタイア・廃業等により本保険の継続を希望されない場合は、〝損害賠償請求期間延長担保追加条項〟を追加付帯される事により、閉院後5年間を担保する事もできます。(但し、医療施設の使用・管理に起因する損害賠償請求は担保されません。)ご希望の場合には、別途弊社へご相談ください。
広島県歯科医師会の団体契約により、同様の個人契約に比べ保険料20%割引でご加入いただけます。
家族傷害保険団体契約


家族傷害保険
損保ジャパン2023年10月更改
広島県歯科医師会会員(加入者)が加入すれば、本人だけでなく、本人の配偶者やその他親族(本人またはその配偶者の、同居の親族・別居の未婚(これまでに婚姻歴がないことをいいます。)の子)も保険の対象になり、被保険者がケガをした場合(病気は除きます。)、定められた保険金(死亡保険金・後遺障害保険金、入通院保険金・手術保険金)が支払われます。
また、同じ被保険者の範囲で個人賠償責任保険も付帯されます。
ゴルファー保険団体契約


ゴルファー保険
損保ジャパン2024年4月更改
ゴルフのプレー・練習中に、誤って他人にケガをさせたり、他人の財物を壊してしまったりした場合の賠償責任や、ゴルファー自身の傷害、ゴルフ用品の破損・盗難、ホールインワンやアルバトロスを達成された場合の慣習として負担する贈呈用記念品購入費用等を担保します。
ただし、事故発生場所がゴルフ場・ゴルフ練習場構内の場合に限られ、用品損害は、修理実費または時価額が限度となります。
広島県歯科医師会の団体契約により、同様の個人契約に比べ保険料30%割引でご加入いただけます。
サイバー保険(情報漏えい限定プラン)団体契約


サイバー保険(情報漏えい限定プラン)
損保ジャパン2024年4月更改
医療機関に対して、個人情報が漏えいした事に起因して損害賠償請求を起こされ、被保険者が法律上の賠償責任を負担することによって被る費用(慰謝料、損害賠償金、争訟費用等)や、それによるブランド価値のき損を縮減する為の措置に要する費用(謝罪会見・広告・文書費用、クレーム対応費用、見舞品費用、コンサルティング費用等)を補償します。
広島県歯科医師会の団体契約により、同様の個人契約に比べ保険料20%割引でご加入いただけます。
(※医師賠償責任保険にご加入の方のみ団体扱割引の対象となります。)
弁護士費用補償制度団体契約


弁護士費用補償制度
損保ジャパン2023年10月更改
日常生活においてケガをした場合(病気は除きます。)、定められた保険金(死亡保険金・後遺障害保険金、入通院保険金・手術保険金)を補償することに加えて、万が一日常生活における法的トラブルに巻き込まれた場合にその弁護士費用(法律相談費用・弁護士委任費用)を補償します。
弁護士費用補償については、「歩行中の自転車との衝突事故によるケガ」や「自宅壁への落書き」などの被害事故、「いじめによるこどもの不登校」や「いわれない誹謗中傷による精神的苦痛」などの人格権侵害に加えて、借地・借家トラブルや遺産分割調停、離婚調停などにおいて被保険者ご本人に係る弁護士費用を補償します。
ただし、自動車または原動機付自転車による被害事故に関するトラブルや医療ミスによる被害事故など一部補償の対象外としているトラブルがありますので注意が必要です。
相談できる弁護士が身近にいない場合でも、保険金お支払いの対象となるトラブルにおいては「弁護士紹介サービス」を利用することもできます。
また、日常生活で生じた偶然な事故により他人にケガを負わせたり、他人の財物を壊したりしたこと等によって生じる法律上の損害賠償責任を補償する「個人賠償責任保険」を付帯するプランもご用意しています。
日本歯科医師会の団体契約により、同様の個人契約に比べ保険料30%割引でご加入いただけます。
自動車保険集団級


集団扱契約と一般契約
県歯会会員および家族、会員医療機関の従業員およびその家族までのご加入が可能です。
他社保険、共済等からの切り替えの場合にはそのノンフリート等級(無事故割増引)を継承する事も可能です。
但し、〝契約名義〟については会員または従業員本人の名義とする必要があります。(新規でのご契約を希望される場合は、車検証(写)、他社から切り替えられた場合の保険料見積りをご希望の場合は、現契約の保険証券を弊社宛FAXにて送信ください。)
広島県歯科医師会の集団扱により一時払いの場合、適用保険料から一律5%割引でご加入いただけます。分割月払いの場合には、分割割増が除外されます。
集団扱分割払は一般契約と異なり分割割増がかからないので約5%割安となります。
集団扱一時払は一般契約一時払に比べて5%割安です。
自動車保険の必要性
交通事故で他人を死傷させてしまった場合、被害者やその家族・親族を悲惨な生活に陥れてしまうばかりでなく、加害者もまた、高額な賠償責任を負う事になります。
そして、加害者となった人に賠償資力がない場合、加害者への十分な賠償が出来ないどころか、加害者自身も経済的、精神的な重荷を背負う事になってしまいます。
自動車を運転する人にとって、自動車保険を付ける事が必要最低限の義務であると弊社は考えております。
自動車保険の補償内容
自動車の所有・使用・管理に起因して生じた損害を補償する保険です。
運転中に歩行者をはねたり、衝突して相手の自動車や物を壊したりした場合など、様々な自動車事故に対応出来るよう、以下各種保険の組み合わせにより構成されています。(対人賠償責任保険、対物賠償責任保険、人身傷害保険、車両保険)
※集団扱の対象となる方の範囲、集団扱特約失効時の取扱い、その他ご不明な点等がある場合は弊社までお問合せください。
自動車保険のお見積り
自動車保険のお見積りについては、
(1)ホームページ右側に貼ってあるバナーからインターネット上で試算する方法と、
(2)必要書類を送っていただき試算する方法、
の2つをご提供しています。
(1)の方法では、弊社ホームページに貼ってあるバナーをクリックすることで、それぞれの保険会社の自動車保険保険料見積もりサービスにジャンプし、試算いただくことが可能となっています。
お見積りに必要な最低限の情報を入力していく必要がありますが、インターネット上で試算可能なため手軽に行なっていただくことが可能です。
(2)の方法では、弊社までお見積りに必要な情報(※1)をお送りいただき、弊社社員がそれぞれの保険会社のシステムを使って試算し、お見積書をお渡しさせていただきます。
火災保険集団級


集団扱契約と一般契約
契約名義については会員または従業員本人の名義とするなどの「集団扱」の要件を満たした場合は、保険料5%割引にてご契約をいただくことができます。
集団扱の要件を満たさない場合は、一般契約となります。
新規でのご契約を希望される場合は、以下のフォームから必要項目をお知らせください。
他社からの切り替えをご希望の場合は、現契約の保険証券を弊社宛FAXにて送信ください。
※集団扱分割払は一般契約と異なり、分割割増がかからないので約5%割安となります。集団扱一時払は一般契約一時払に比べて5%割安です。
※集団扱一時払の5%割引は地震保険には適用されません。
※集団扱にてご契約いただける保険期間は基本的には1年契約となりますが、保険商品によっては複数年契約も可能な場合があります。この場合は集団扱の割引に加えて、長期契約での割引も適用となるため保険料メリットが大きくなります。詳しくは弊社までお問い合わせください。
火災保険の必要性
「自分の家では、火の用心は万全だから火災は起こさない」という人、「隣の家からのもらい火で自宅が燃えてしまったら損害賠償を請求するから大丈夫」という人は、火災保険に入る必要はないのでしょうか?
いくら火の取り扱いに気を遣っても限界があります。
自分だけが絶対に火災を起こさないとも言い切れません。
また、隣家からのもらい火で自宅が焼失してしまっても、「失火の責任に関する法律」によって、多くの場合、火元の損害賠償責任が免除される事になっているので、火元からの損害賠償を期待する事はできません。
火災は、先生方が永年かかって築かれた家庭や診療所の活動基盤をあっという間に焼き尽くしてしまいます。失火に備える意味でも、もらい火に備える意味でも、火災保険の役割はとても重要です。
対象となる損害
火災保険は、「火事で家が焼けてしまった場合」だけでなく、落雷、破裂・爆発、台風等による損害も対象としています。
更に、水災や盗難、漏水による水濡れ等の損害まで総合的に補償する商品もあります。
保険会社により、補償される範囲が異なりますので、各社の商品を十分に比較検討された上でご契約される事をお奨めします。
なお、地震、津波、噴火が起因となり被った損害(火災を含む)については、「地震保険」を別途付帯させないと補償されませんのでご注意ください。(地震が起因となる火災については地震火災費用保険金が支払われる場合があります)
保険の対象
・建物(門、塀、物置、車庫等の付属建物は、自動的に保険の対象に含まれます)
・動産(家財、設備、什器、備品、商品、原料、材料等)
※集団扱の対象となるの方の範囲、集団扱特約失効時の取扱い、その他ご不明な点等がある場合は弊社までお問合せください。
海外旅行保険一般契約


海外を旅行中(ご自宅を出発されてから帰宅されるまで)、思いがけないアクシデントに遭遇された場合に定められた保険金(商品内容につきましては、各社のHPにてご確認ください)が支払われます。
弊社では「海外旅行保険」のお申し込みをオンラインにて24時間365日受け付けております。
ご希望の場合には、下のボタンをクリックし、ご契約の手続きをお願いします。
なお、インターネットに接続出来る環境をお持ちでない方については、パンフレット等もご用意しております。お気軽に弊社迄お問い合わせください。
損害保険ジャパン
東京海上日動
国内旅行保険一般契約


国内旅行中(ご自宅を出発されてから帰宅されるまで。)のケガだけでなく、他人に対する賠償責任、身の回り品の盗難・破損、救援者費用等を補償します。
商品内容につきましては、各社のホームページにてご確認ください。
傷害保険一般契約


殆どの方が、日常生活の中で万が一事故に遭い、「ケガ」をして医者にかかったとしても、治療費は健康保険等の公的な制度によって保障されているので大丈夫!だと思われています。
しかし、ひとたび入院すれば、治療費の他に様々な費用がかかるだけでなく、仕事が出来なくなって収入が途絶えてしまう事さえあります。
また、「ケガ」が原因となって後遺障害が生じたり、不幸にして亡くなったりするケースもあります。
この様に「ケガ」によって生じる突然の思いがけない出費は、先生方やご家族に肉体的・精神的苦痛をもたらすばかりではなく、経済的にも大きな負担を強いる事になり、先生方の生活を一変させてしまう事さえあります。
この様な予測出来ない事態に備える為に必要となるのが傷害保険です。
傷害保険の対象となる「ケガ」
人間の身体に異常をもたらす原因を大別すれば、「病気」と「ケガ」に分ける事が出来ますが、そのうちの「ケガ」を対象とするのが傷害保険です。
但し、どんな「ケガ」でも対象となるわけではありません。
傷害保険の対象となる「ケガ(傷害)」は、「急激かつ偶然な外来の事故」を原因とするものに限定されています。
Q:急激性とは?「突発的に発生する事」
事故から傷害の発生までの過程が直接的で、時間的な間隔が無いことを指します。
「靴ズレ」や「しもやけ」も確かにケガですが、一定の時間の経過によって生じるものであり、突発的なものとはいえない為、保険の対象となりません。
Q:偶然性とは?「予知出来ない出来事」
・ 原因が偶然(階段で足を踏み外す等)
・ 結果が偶然(荷物を持ち上げて腰を痛める等)
・ 原因と結果がともに偶然(道路で転んだところを走って来た車にひかれる等)
※足の骨折治療中にボールを蹴って悪化させた場合など、十分に結果を予測する事が出来たケガは、補償されません
Q:外来性とは?「身体の外からの作用」
ケガの原因自体が身体の外部にある事を指します。
ケガ自体が体の外側に現れる必要はありませんが、脳疾患で卒倒して骨折した時など、体に内在する原因によって生じたケガは、補償されません。
補償内容
「人」の価値は金銭的に評価する事ができません。
つまり、保険金額を決める基準がありませんので、傷害保険では、「死亡したらいくら」「入院したら1日いくら」「通院したら1日いくら」などと一定の金額を前もって定め、万が一傷害を被った場合には、実際の損害額とは関係なく、その保険金額が保険金として支払われます。
レクリエーション保険一般契約


行事(レクリエーション)に参加する者全員(20名以上※)を被保険者とし、それらの者が所定の場所に集合した時から所定の場所で解散するまで、責任者の管理下にある間に被る傷害を補償する保険です。
弊社では主に、各郡市地区歯科医師会様主催のソフトボール練習や、日帰り旅行(遠足等)の際にご加入いただいております。
※20名以上は損害保険ジャパン(株)でのお引き受けの場合。東京海上日動火災保険(株)でのお引き受けについては45名以上となります。
機械保険一般契約


診療所等において、稼働可能な状態にある機械・設備・装置等を保険対象とし、これらが偶然な事故によって損害を受けた場合の復旧費用が補償されます。
従業員の誤操作や過失による損害、ショートやアーク等の過電流、他物と衝突した等、不測かつ突発的な事故によって被った損害が補償されますので、火災保険と併せてご契約いただければ、殆ど全ての損害に対し備える事ができます。
動産総合保険一般契約


各種の動産を対象とし、不測かつ突発的な偶然な事故による損害に対し、補償を提供する保険商品です。動産の保管中・運送中の危険についても、包括的にお引き受けできます。
ご契約にあたっては、品目ごとに保険金額を設定する為、動産の型番・製造番号等をご申告いただきます。
火災保険では、保管中の火災等による損害は補償されますが、運搬中・使用中の損害は補償されません。よく移動される動産については、本保険をご利用ください。
広島富士見株式会社
〒732-0057 広島県広島市東区二葉の里3-2-4
広島県歯科医師会館5F
Copyright(C) 広島富士見(株)
All Rights Reserved.